7140
Views & Citations6140
Likes & Shares
Background: No study has been
carried out before to determine the “effects of mobile phone radiation and
exercise on serum testosterone levels, testicular weight and testicular
architecture in male wistar rats as a combined research work. The aim of this
study is to investigate the effects of mobile phone radiation and exercise on
testicular function in male wistar rats.
Methods: Twenty male wistar
rats weighing 150-198 g were used for this experiment. The animals were divided
into 4 groups (n=5). The first group was the control group. The second group
was exposed to mobile phone radiation for 6 h daily. The third group was
subjected to swimming >3 times a week and >30 min each session or >90
min a week. The fourth group containing 5 rats was exposed to mobile phone for
6 h daily and was subjected to swimming for >3 times a week and >30 min
each session or >90 min a week. This experiment lasted for 30 days. A Nokia
1280 cell phone was used to emit electromagnetic waves (EMW) and the cages of
group 2 and 4 were surrounded with aluminum foils to focus and limit the waves
to the interior of the cages, the phone was placed 0.5 cm under the cage. A
radiofrequency radiometer was kept close to the cages to detect cell phone
radiation.
Results: Short term exposure
of male wistar rats to mobile phone radiation (6 h/day × 30 days at 1.6 w/kg
specific absorption rate) lead to a statistical non-significant (p>0.05)
decrease in serum testosterone levels and testicular weight. Exercise (>3
times a week and >30 min each session or >90 min a week) lead to
statistical non-significant (p>0.05) increase in testosterone levels and
testicular weight.
Conclusion: The findings of
this study indicated that Short term exposure of male wistar rats to mobile
phone radiation lead to a statistical non-significant decrease in serum
testosterone levels and testicular weight while regular exercise lead to a
statistical non-significant increase in
testosterone levels and testicular weight.
Keywords: Mobile phone
radiation, Exercise, Testicular function, Testosterone levels, Testicular
weight, Male wistar rats, Swimming
Mobile phones are radio devices that
transmit and receive radio frequency radiation at 900-2000 MHz. Electromagnetic
waves emitted by mobile phones can damage sex organs and cause hormonal
disorders, Cell phone technology is an integral part of everyday life and its
use is not only restricted to voice conversations but also conveying news, high
resolution pictures and internet.
Lack of exercise and obesity adds to the general effect of aging and
low testosterone levels [3]. Recent studies have shown that testosterone is
more responsive to higher intensity exercise [4] and a longer duration of
exercise [5-9]. The aim of this study is to investigate the effects of mobile
phone radiation and exercise on testicular function in male wistar rats.
This study gives an insight into the possible effects of mobile phone
radiation and exercise on serum testosterone levels, testicular weight and
testicular architecture in male wistar rats, this can be linked to adult human
males that make use of the mobile phones frequently in their homes and offices,
e.g. bankers, telecommunication workers, Customer care service men, doctors,
pilots, receptionists, etc., and male individuals who are fond of putting their
mobile phones on their side pockets which is very close to their testes. This
study will also help researchers to understand testosterone response to
exercise with regards to athletes and individuals who exercise regularly.
Further studies will determine if mobile phone radiation and exercise has a
significant effect on testicular function.
METHODS
Study design
This experimental study was conducted at the department of Human
Physiology Laboratory, Faculty of basic medical science, Nnamdi Azikiwe
University Anambra state Nigeria with a total of twenty male wistar rats that
were allowed to acclimatize to the environment for one week; they were
subjected to exercise for one month and exposed to mobile phone radiation for
30 days. The rats were fed ad-libitum with standard rat diet and distilled
water .The animal room was well ventilated within temperature range of 25-27°C.
The rats were labeled and divided into 4 groups. The weights were recorded
weekly before and during experimentation.
Study procedure
Twenty male wistar rats weighing 150-198 g were divided into 4 groups
(n=5). The first group was the control group. The second group was exposed to
mobile phone radiation (900-1800 MHz) for 6 h daily. The third group containing
5 rats was subjected to swimming >3 times a week and >30 min each session
or >90 min a week. The fourth group was exposed to mobile phone radiation
(900-1800 MHz) for 6 h daily and was subjected to swimming >3 times a week
and >30 min each session or >90 min a week, this experiment lasted for 30
days. A Nokia 1280 cell phone was used to emit Electromagnetic waves (EMW)
radiation and the cage of group 2 and 4 were surrounded with aluminum foils to
focus waves and limit the electromagnetic field to the interior of the cages.
During wave exposure, the cell phone was set in different modes; including
call, missed call and turned-on mode (without real talk), the mobile phone was
placed 0.5 cm under the cage.
Measurement of mobile phone
radiation
A dual band (900 MHz, 1800 MHz) Nokia 1280, in receiving mode was used
as radiation source in this experiment. Its SAR rating is 1.15 based on 1.6
W/kg averaged over one gram of body tissue or 0.81 based on 2.0 W/kg averaged
over ten grams of body tissue. The lower the specific absorption rate (SAR)
rating of a phone the better it is. Therefore using a phone with SAR rating of
1.15 represents a near worst-case scenario. Nokia Asha 202 also of the same
dual band, SAR rating 1.01 based on 1.6 W/kg averaged over one gram of body
tissue or 1.11 based on 2.0 W/kg averaged over ten grams of body tissue, was
used as transmitting phone in this experiment. The SAR ratings of both the
receiving and transmitting mobile phones fall within the international standard
of exposure limit for public exposure which is 1.6 W/kg radiation rating
averaged over one gram of body tissue. A radiofrequency radiometer was kept
close to the cages to detect cell phone radiation.
Animal sacrifice
At the end of the 30 days experiment, the animals were sacrificed
between 9:00 AM and 11:00 AM to minimize the diurnal fluctuations of hormonal
secretion. The animals were anesthetized using chloroform and sacrificed by
cervical dislocation 12 h after the last experiment and their testes were
excised following abdominal incision and were weighed with an electronic
weighing machine, fixed in 10% formalin for histological analysis.
Serum testosterone analysis
Blood samples were collected via cardiac puncture, stored in plain
tubes without anticoagulants and allowed to clot. The clotted blood samples
were centrifuged at 2000 rpm for 15 min to obtain the serum. Serum was stored
at -20°C until analysis. Serum testosterone level was measured by using
Enzyme-Linked-Immuno Sorbent Assay (ELISA) kits produced by Monobind Inc., Lake
Forest, CA, USA. Accu Bind ELISA Microwells Testosterone test system with the
product code: 3725-300. The sensitivity of hormone detected per assay tube was
0.05 ng/ml.
Histological analysis
The rats’ testes were carefully dissected out following abdominal
incision and fixed in 10% formalin. The left testes of the rats in all the
groups were processed routinely for paraffin embedding. 5 μ sections were
obtained with rotatory microtome. The tissue samples were embedded in paraffin
and 5 mm cross-sections was stained with hematoxylin-eosin. All slides were
examined under a light microscope on a 400x magnification and Sections were
observed.
Measurement of testicular
weight
The left and right testes of the rats in all the groups were dissected
out, freed from adherent tissues and weighed up to the nearest 0.001 g on a
mettler analytical balance (PE 1600, Mettler Instrument AG; Switzerland). The
result was computed per 100 g of body weight.
STATISTICAL ANALYSIS
The data collected during the experiment was analyzed by one way ANOVA
test determined at (P<0.05) using SPSS version 20 software package. Depended
paired T-test was used to compare the results within the groups. All the result
were presented as Mean and Standard error of Mean (Mean ± SEM), n=5.
RESULTS
Effect of mobile phone radiation and exercise on serum testosterone
levels of male wistar rats
Histological examination of
testes
The testes of the rats in the control Group 1 (Figure 3) contain a good number of seminiferous tubules with
connecting tissue separating them, boundary tissue consists of outer layer of
collagen fiber, normal sized seminiferous tubules which were full of
spermatogenic cells with scanty interstitial tissue and few Leydig cells and
intact germinal epithelial layers of adjacent seminiferous tubules were
present.
Light microscopic examination of the testes sections of rats in Group 2
(Figure 4) exposed to mobile phone
radiation for 6 h/day for 4 weeks shows alterations in the seminiferous tubules
of testis compared with the control group. Inhibition of spermatogenesis was
observed. The number of the sperms was reduced; some tubules showed spermatocytes.
The Leydig cells were degenerated and the intertubular blood vessels were
dilated and congested. Most of the tubules were devoid of sperms and in others
the sperms were scattered randomly in the tubules. Although other phases of the
cycle could be observed, some tubules present signs of necrosis.
Light Microscopic examination of
the testes section of rats in Group 3 (Figure 5) subjected to exercise for one month shows full spermatogenic
activity of the seminiferous epithelium cycle represented by spermatogonia,
primary spermatocytes, secondary spermatocytes and spermatids as well as
nutritive Sertoli cells was observed. Seminiferous tubules separated by
intertubular connective tissues with Leydig cells. The lumen was filled with
spermatozoa.
Light Microscopic examination of the testes section of rats in Group 4 (Figure 6) exposed to mobile phone
radiation and exercise for one month revealed some alterations in both the
interstitial tissue and seminiferous tubules. The detachment between the
adjacent seminiferous tubules was observed at several places and number of
Leydig cells at interstitial space was observed as decreased.
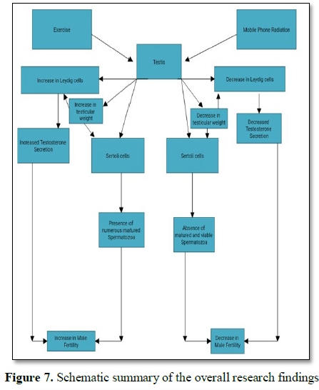
The overall research findings of this study (Figure 7) proves that exercise (>3 times a week and >30 min
each session or >90 min a week) lead to a statistical non-significant
increase in testicular weight, increase in Leydig cells, increase in
spermatogenesis and serum testosterone levels while mobile phone radiation (6
h/day × 30 days at 1.6 w/kg specific absorption rate) lead to a
statistical non-significant decrease in
testicular weight, decrease in Leydig cells, decrease in spermatogenesis and
serum testosterone levels. The graph of mean testosterone (ng/dl) of the groups
(Figure 8) shows an increase in
serum testosterone levels in the group that performed an exercise when compared
to the control group while there was a decrease in serum testosterone levels in
the group exposed to mobile phone radiation when compared to the control group.
There was a slight decrease in the serum testosterone levels of the group
exposed to both mobile phone radiation and exercise when compared to the
control group. These findings prove that exercise leads to an increase in male
fertility while mobile phone radiation leads to a decrease in male fertility.
DISCUSSION
According to the results of this study, exposure of male wistar rats to
mobile phone radiation 6 h daily for 30 days lead to a statistical decrease in
serum testosterone levels which was non-significant (p>0.05) when compared
to the control group, but which might be significant if the duration of the
experiment was extended beyond 30 days, this is nearly similar to the reports
of Oyewopo et al. [10] stated that mobile phone radiation caused a significant
decrease in serum testosterone concentration. There was a statistical increase
in serum testosterone levels in male rats subjected to exercise only but it was
non-significant (p>0.05) when compared to the control group, but which might
be significant if the duration of the experiment was extended beyond one month,
this is contrary to the findings of Hu et al. [11], they observed a significant
reduction in testosterone levels in rats subjected to continuous swimming for 3
weeks. Testosterone levels were restored to normal following 6 weeks of
training, suggesting an adjustment to training on Luteinizing Hormone secretion
in the endocrine system that was associated with negative feedback mechanism.
However there was a slight statistical decrease in serum testosterone levels in
male wistar rats exposed to mobile phone radiation and subjected to exercise
when compared to the control group but it was non-significant (p>0.05).
Short term exposure of male wistar rats to electromagnetic field
radiation emitted from a Nokia 1280 cell phone for 30 days cause a
non-significant (p>0.05) decrease in testicular weight, Similarly Aminollah
et al. [12] assessed the effects of EMF with an intensity of 1 mT 50 Hz on
reproductive variables and sex hormones in male rats and found a
non-significant decrease in testicular weight. Swimming for >3 times a week
and >30 min each session or >90 min a week lead to a statistical
non-significant increase (p>0.05) in the testicular weight of male wistar
rats subjected to exercise when compared to the control group. However there
was a significant increase (p<0.05) in testicular weight of the male rats
exposed to mobile phone radiation and subjected to exercise when compared to
the control group.
Microscopic changes such as reduction in mean seminiferous tubule
diameter, vacuolar degeneration and desquamation of the seminiferous epithelium,
maturation arrest in the spermatogenesis of the peripheral tubules, reduction
in the number of Sertoli and Leydig cells were observed in the testis of the
male rats exposed to mobile phone radiation this is similar to the findings of Cetkins et al. [13], Oh et al. [14], Forgacs
et al. [15], Kesari et al. [16], Kesari et al. [17], Kesari et al. [18], Kumar
et al. [19], Meo et al. [20], Ozguner et al. [21] and Salama et al. [22].
Microscopic changes such as full spermatogenic activity of the
seminiferous epithelium cycle represented by spermatogonia, primary
spermatocytes, secondary spermatocytes and spermatids as well as nutritive
Sertoli cells were observed in the testis of rats subjected to exercise.
However microscopic changes in the testis of rats in the test group exposed to
mobile phone radiation and subjected to exercise show alterations in both the
interstitial tissue and seminiferous tubules. The detachment between the
adjacent seminiferous tubules was observed at several places and the number of
Leydig cells at interstitial space was observed as decreased.
LIMITATIONS
The present study has limitations. The sample size was relatively small and the study was performed at a single institution. The duration of study was less; therefore there is need for further studies and long term research on the effects of mobile phone radiation and exercise on testicular functions which may likely have a significant effect on testicular function.
FUTURE DIRECTION AND
RECOMMENDATION
Based on this animal study excessive use of mobile phone over a long
period of time should be avoided because such effects are also expected in
humans. Mobile phones should not be kept inside the pocket for a long period
time due to its thermal effect and proximity to the testes. Use of hand-free
materials and gadgets to limit direct contact of cell phones to the body,
example is the Bluetooth ear-piece. Shield case or pulse should be encouraged
by manufacturers. The cell phone should be used only where reception is good.
The weaker the reception, the more the power the phone must use to transmit and
the more power it uses the more radiation it emits and the deeper the dangerous
radio waves penetrate into the body. Ideally, man should only use the phone with
full bars and good reception. The damage from cell phone exposure will take
many years to surface, and there are rarely any initial symptoms, just like
cancer. Service providers and mobile phone manufacturers should provide
research funds to tertiary and biomedical/biophysics research institutes
worldwide to conduct research related to the effects of radio frequency
radiation emitted by mobile phones in humans as a result of increased global
use of mobile phones.
At least two hours and 30 min of moderate aerobic activity per week
should be recommended as a therapy for Men with low testosterone levels, ageing
males and men whose occupation is sedentary. Swimming at least three times a
week over a long period of time can lead to an increase in male fertility.
CONCLUSION
The findings of this study indicated that Short term exposure of male
wistar rats to mobile phone radiation (6 h/day × 30 days at 1.6 w/kg specific
absorption rates) lead to a statistical non-significant decrease in serum
testosterone levels and testicular weight. Microscopic examination of the rat
testis exposed to mobile phone radiation showed alterations in the seminiferous
tubules of the testis, Inhibition of spermatogenesis, degeneration of Leydig
cells, dilation and congestion of intertubular blood vessels. Exercise (>3
times a week and >30 min each session or >90 min a week) lead to a
statistical non-significant increase in testosterone levels and testicular
weight. Microscopic examination of the rat testis subjected to exercise showed
full spermatogenic activity of the seminiferous epithelium cycle represented by
spermatogonia, primary spermatocytes, secondary spermatocytes and spermatids as
well as nutritive Sertoli cells was observed.
DECLARATIONS
Acknowledgement
Special thanks to Prof. Ed Nwobodo, Dr. Vincent Igbokwe, the academic
and non-academic staff of the Department of Human Physiology Nnamdi Azikiwe
University for their contributions towards this project.
Funding
This study was funded by Mr. Okechukwu Chidiebere Emmanuel who picked
interest in the study.
Availability of data and
materials
All datasets, on which the conclusions of the manuscript rely on, are
presented in the paper.
Author’s contribution
Okechukwu Chidiebere Emmanuel designed the study plan, interpreted the
data, did the final edition of the manuscript, helped in performing the
experiments, gathered and collected the relevant data, wrote the manuscript
draft, analyzed the data, interpreted the results of the experiments. The
author read and approved the final manuscript.
Ethics approval and consent to
participate
This study was approved by the Department of Human Physiology faculty
of Basic Medical Science Nnamdi Azikiwe University, Nnewi Campus Anambra State Nigeria.
Consent for publication
The individual had signed the consent form for conducting this research
project and use the obtained data in relevant publications.
Competing interest
The authors declared that he have no competing interests.
1.
Guo YP, Li EZ, Zhang YJ, Wang AL (2017) Aerobic exercise
improves spermatogenesis of male rats: Results of iTRAQ-based proteomic
analysis of the testis tissue. Zhonghua Nan Ke Xue 23: 776-781.
2.
Baker JR, Bemben MG, Anderson MA, Bemben DA (2006)
Effects on age on testosterone responses to resistance exercise and
musculoskeletal variables in men. J Strength Cond Res 20: 874-881.
3.
Bell GJ, Syrotuik D, Martin TP, Burnham R, Quinney HA
(2000) Effect of concurrent strength and endurance training on skeletal muscle properties
and hormone concentrations in humans. Eur J Appl Physiol 81: 418-427.
4.
Dutra Goncalves G, Antunes Vieira N, Rodrigues Vieira H,
Dias Valerio A, Eloisa Munhoz de Lion Siervo G, et al. (2017) Role of
resistance physical exercise in preventing testicular damage caused by chronic
ethanol consumption in UChB rats. Microsc Res Tech 80: 378-386.
5.
Brownlee KK, Moore AW, Hackney AC (2005) Relationship
between circulating cortisol and testosterone: Influence of physical exercise.
J Sports Sci Med 4: 76-83.
6.
Cadore EL, Brentano MA, Lhullier FLR, Kruel LFM (2008a)
Factors concerned with the testosterone and cortisol response to strength
training. Rev Bras Med Esporte 14: 74-78.
7.
Cadore EL, Lhullier FLR, Brentano MA, Silva EM, Ambrosini
MB, et al. (2008b) Hormonal responses to resistance exercise in long-term
trained and untrained middle-aged men. J Strength Cond Res 22: 1617-1624.
8.
Cadore EL, Pinto RS, Lhullier FLR, Correa CS, Alberton
CL, et al. (2010). Physiological effects of concurrent training in elderly men.
Int J Sports Med 31: 689-697.
9.
Durand JR, Castracane VD, Hollander DB, Trynieck JL,
Bamman MM, et al. (2003) Hormonal responses from concentric and eccentric
muscle contractions during heavy resistance/power strength training in
middle-aged and older men. Med Sci Sports Exerc 35: 937-943.
10.
Oyewopo AO, Olaniyi SK, Oyewopo CI, Jimoh AT (2017)
Radiofrequency electromagnetic radiation from cell phone causes defective
testicular function in male Wistar rats. Andrologia 49.
11.
Hu Y, Asano K, Mizuno K, Usuki S, Kawamura Y (1999) Serum
testosterone responses to continuous and intermittent exercise training in male
rats. Int J Sports Med 20: 12-16.
12.
Aminollah B, Maryam O, Amin T, Seyedeh MJ (2015) Low
frequency electromagnetic fields long-term exposure effects on testicular
histology, sperm quality and testosterone levels of male rats. Asian Pac J
Reprod 4: 195-200.
13.
Cetkin M, Kizilkan N, Demirel C, Bozdag Z, Erkilic S, et
al. (2017) Quantitative changes in testicular structure and function in rat
exposed to mobile phone radiation. Andrologia 49.
14.
Oh JJ, Byun SS, Lee SE, Choe G, Hong SK (2018) Effect of
electromagnetic waves from mobile phones on spermatogenesis in the era of
4G-LTE. Biomed Res Int 2018: 1-8.
15.
Forgacs Z, Somosy Z, Kubinyi G, Bakos J, Hudak A, et al.
(2006). Effect of whole-body 1800 MHz GSM-like microwave exposure on testicular
steroidogenesis and histology in mice. Reprod Toxicol 22: 111-117.
16.
Kesari KK, Behari J (2010) Microwave exposure affecting
reproductive system in male rats. Appl Biochem Biotechnol 162: 416-428.
17.
Kesari KK, Behari J (2012). Evidence for mobile phone
radiation exposure effects on reproductive pattern of male rats: Role of ROS.
Electromagn Biol Med 31: 213-222.
18.
Kesari KK, Kumar S, Behari J (2011) Effects of
radiofrequency electromagnetic wave exposure from cellular phones on the
reproductive pattern in male Wistar rats. Appl Biochem Biotechnol 164: 546-559.
19.
Kumar S, Behari J, Sisodia R (2013) Influence of
electromagnetic Fields on reproductive system of male rats. Int J Radiat Biol
89: 147-154.
20.
Meo SA, Al-Drees AM, Husain S (2010) Effect of mobile
phone on serum testosterone in Wistar Albino rats. Saudi Med J 31: 869-873.
21.
Ozguner M, Koyu A, Cesur G, Ural M, Ozguner F, et al.
(2005) Biological and morphological effects on the reproductive organ of rats
after exposure to electromagnetic field. Saudi Med J 26: 405-410.
22.
Salama N, Kishimoto T, Kanayama HO (2010) Effects of
exposure to a mobile phone on testicular function and structure in adult
rabbit. Int J Androl 33: 88-94.
QUICK LINKS
- SUBMIT MANUSCRIPT
- RECOMMEND THE JOURNAL
-
SUBSCRIBE FOR ALERTS
RELATED JOURNALS
- Advance Research on Alzheimers and Parkinsons Disease
- Journal of Pathology and Toxicology Research
- International Journal of Internal Medicine and Geriatrics (ISSN: 2689-7687)
- International Journal of Diabetes (ISSN: 2644-3031)
- Journal of Cancer Science and Treatment (ISSN:2641-7472)
- Chemotherapy Research Journal (ISSN:2642-0236)
- International Journal of Radiography Imaging & Radiation Therapy (ISSN:2642-0392)









