Research Article
SMART TOURISM CITY TO SMART CITY EVALUATION INDEX SYSTEM BASED ON GOVERNMENTS PERCEPTION OF CONSTRUCTING SMART TOURISM CITIES HUANG TAO, LI YUNPENG
7544
Views & Citations6544
Likes & Shares
ABSTRACT
This paper consists of three parts. Firstly, the author analyzes the policy aspects of "Government's Perception of Constructing Smart Tourism Cities", and puts forward a new thinking frame on the basis of the original text. Secondly, it summarizes the internal and external influencing factors and forms the transformation of smart tourism city to smart city index system. Thirdly, it puts forward the idea of building smart city index system in the future. The innovation point is to form 5 groups of dynamic development paths through 8 influencing factors of smart city, so as to comprehensively evaluate the reasons influencing the development of smart city.
Keywords: data research, sustainable development, smart tools.
INTRODUCTION
The study of smart city system includes indicator system and evaluation system, both of which are used to form ratings or form analytical results on the development of smart cities through different indicators. Past studies have constructed various smart cities based on different approaches to address the policy, funding, objectives and scope of the city (Amitrano et al., 2014). Additional evaluation criteria were proposed for smart destination websites (Zhang et al., 2018). and smart tourist attractions for visitor preferences (Wang at al., 2016).
Paper reviewed and development
Worthy of attention, smart cities have various types of indicator systems, and (Liu, Li , & Zhang et al. (2019). creatively enriched the research literature on smart tourism city construction from a government governance perspective with a policy-based matrix model of four aspects: data research, sustainable development, smart tools, and innovative business models.Recent research suggests that policy effects can be crystallized at three aspects "supply - demand - environmental" (Guo, Tang, & Zhai et al., 2021).From the supply perspective, the policy will provide support for the development of smart tourism cities in terms of scientific and technological information and infrastructure construction, from the demand perspective, the policy will form incentives for smart tourism cities, and from the environment perspective, the policy can then form a plan for development in the case of legal control. Therefore, based on (Liu et al. (2019). adding policy as an evaluation judgment and establishing a spatial evaluation index system may improve the existing evaluation system (Figure 1).


“Smart tourism city” to “Smart city” indicator system
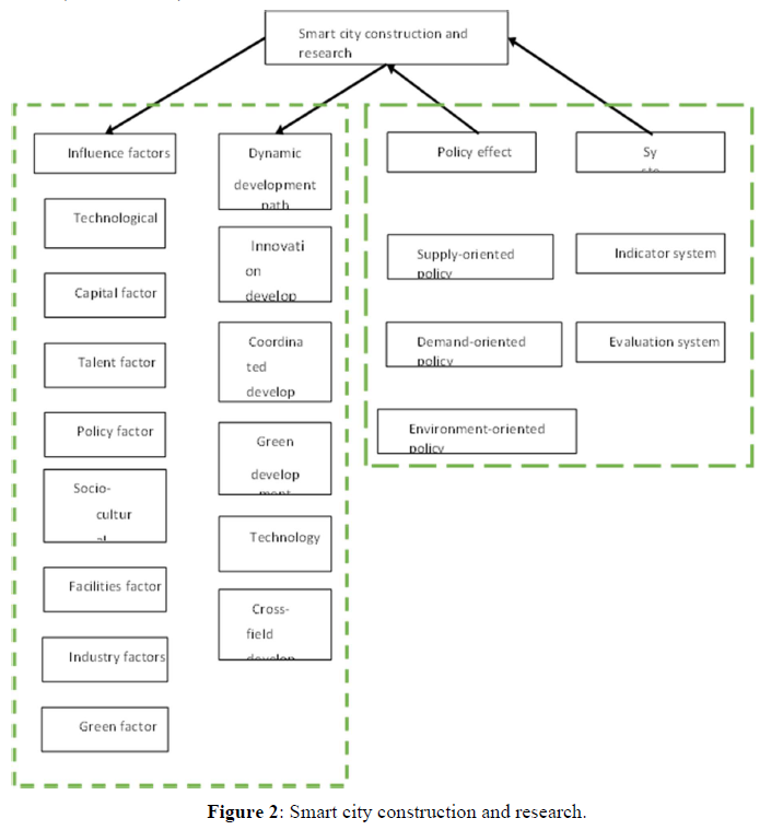
The smart city system contains themes such as diversified demand, collaborative system, service system, platform, stakeholder organizations, tourism experience, tourism resources, urban resources, and industrial clustering. Smart city development is influenced by many factors, not only refers to the system of indicators to verify the effectiveness of smart city development and evaluation index system, and the role of policies affecting the development of smart cities. It also includes the factors influencing the development of smart cities, which are interlinked and mutually reinforcing, forming a dynamic path to jointly promote the development and innovation of smart cities (Figure 2).
Research on the impact factors of smart cities is mainly focused on the following aspects. Technology factors. Digital city, Internet of things, and cloud computing three major types of technology is the basis of smart city development (Li, Yao, Shao, 2012; Sun, 2019), big data, artificial intelligence technology applications to provide support for public resource allocation and scientific decision-making of urban governance, and help optimize the function of smart cities (Xi, Zhen, Fu, 2019; Li, 2018). The development of geographic information systems (GIS), building information modeling (BIM), and city information modeling (CIM) optimizes the model presentation of physical cities in smart city platforms (Bao, Yang, & Ouyang, 2018). New IoT applications are driving smart city initiatives worldwide. It provides the ability to remotely monitor, manage, and control devices, as well as the ability to create new insights and actionable information from large streams of real-time data (Sun, 2019) The development of technology affects the construction of smart cities (Buhalis, 2015).


Capital factors. Capital is the economic basis for the construction and operation of smart cities, and in the early stage of smart city construction mainly government investment, with the depth of smart city construction, the PPP model of government and social capital cooperation has become the optimal way to promote the construction of smart cities in China (Zhang, Shan, & Ma, 2018; Li & Wu, 2018). Capital factors promote smart city construction by promoting scientific and technological innovation and optimizing the economic operating environment (Zhan & Li, 2016; Wang & Zheng, 2013).
Talent factor. Talent is a key element in determining the learning and innovation capacity of cities (Xu, Zhang, & Zhang, 2013). Attracting and gathering external talents by creating a good physical environment and cultural atmosphere, as well as adopting a multi-party cooperation model to cultivate the key talents needed to develop smart industries can only form the talent resources for smart city development (Ren, Zhang, Wei, et al., 2019).
Sociocultural factors. Cultural development stimulates the construction of smart cities, while the demand for smart living pulls the city construction process. Facilities factors. Information infrastructure is the underlying architecture in smart city construction, and information infrastructure is associated with smart city construction goals and plays an important role in smart city construction decisions (Ren, Zhang, Wei, et al., 2019; Chu, 2018).
Industrial factors. The development of smart industry starts from creating new industries and new business models and promoting the integration of information technology and traditional industries to promote the optimization and upgrading of industrial structure. Policy factors. The gradual establishment and improvement of the smart city policy system plays an important role in guaranteeing the healthy and orderly promotion of the smart city (Yu & Xu, 2016).
Green environmental protection factor. The development of smart cities can help improve the environmental protection of cities, promote the construction of green and environmental protection cities, and help the sustainable development of smart cities. Influencing factors form a path to stimulate the dynamic development of smart city. The research on the development path of smart city mainly includes five aspects: Research on the innovation development path, exploring the realization path of economic, social and cultural and institutional innovation of smart city; Research on the coordinated development path, strengthening the coordination of economy and society, material and cultural coordination, coordination of small, medium and large cities and small towns, coordination of cities and villages and coordination between regions in the development process of smart city, research on the coordination of resource elements of smart city Green development path research, promote the study of the human-land relationship territorial system in smart cities, focus on the tightening of resource constraints, serious environmental pollution and ecosystem degradation in the development of smart cities, strengthen the study of the development path of adapting smart city construction and resources and environment, promote the green transformation of production and lifestyle in smart cities, and Promote the green and sustainable development of smart cities;
Strengthen the research on the open cooperation of smart city technology, and form the construction path research of the sharing platform of smart cities; Cross-field research, including the exploration of ecological field and cultural field as well as tourism field.
FURTHER RESEARCH
Future research on smart city construction can focus on internal effects and external stimuli: first, the relationship between the influencing factors and constructs of smart cities and the effects on smart city construction; second, the relationship between the influencing factors of smart cities on dynamic paths and the effects on smart city construction; and third, the effects of the influencing factors of smart city construct system on dynamic paths on smart city construction. In addition, different aspects of government policy effects on the formation of external stimuli for smart city construction are explored.
- Amitrano, C.C., Alfano, A. & Bifulco, F. (2014). Smart cities at the forefront: the development of greenfield cities. Journal of Economy, Business and Financing 2(2), 58-66.
- Deren,L., Yuan,Y., & Zhenfeng,S. (2012). The concept supporting technologies and applications of smart city. Journal of Engineering Studies 4(4), 313-323.
- Deren, L. (2018). Brain cognition and spatial cognition: On integration of geospatial big data and artificial intelligence. Geomatics and Information Science of Wuhan University 43(12), 1761-1767.
- Guangliang, X., Feng,Z., & Xingxing ,F., et al. (2020). Review of hot topics on research and practice of smart city.Journal of Science & Technology Review 38(3), 157-163.
- Jinhua, C. (2018). Exploring the motivation factors for starting smart city construction among prefecture level cities in China Results on 268 cities based on the event history analysis method. Statistics & Information Forum 33(12), 82-91.
- Liu, L., Li,Y., Zhang, H., & Terzibasoglu, E.(2019). Governments Perception of Constructing Smart Tourism Cities. eReview of Tourism Research (eRTR) 17(2), 157-167.
- Liang, R., Haitao, Z., & Mingzhu, W., et al., (2019). Research on the evaluation of development level of smart city based on entropy TOPSIS model. Information Studies Theory & Application 42(7),113-118,125.
- Sheng, B., Haoqin, Y., & Difan, O. (2018). City information modeling-based newtype smart city management platform. Urban Development Studies 25(11), 50-57.
- Tongyu, S.(2019). The influence of smart city technology on the development of urban space in the future. Journal of Human Settlements in West China 34(1), 1-12.
- Wenxuan, Y., Chengwei, X. (2016). Technological and political rationalities of smart city initiatives in China An empirical analysis based on 147 cities. Journal of Public Management 13(4), 127-138,159-160.



